中国政府网
吉林省人民政府网
四平市人民政府网
信息报送
站群导航
登录
退出
注册
关闭
市直
四平市粮食和物资储备局
四平市工业和信息化局
四平市生态环境局
四平市国防动员办公室
四平市民族事务委员会(宗教事务局)
四平市民政局
四平市住房和城乡建设局
四平市水利局
四平市科学技术局
四平市交通运输局
四平市财政局
四平市发展和改革委员会
四平市商务局
四平市自然资源局
四平市应急管理局
四平市教育局
四平市人力资源和社会保障局
四平市卫生健康委员会
四平市农业农村局
四平市文化广播电视和旅游局(市体育局)
四平市公安局
四平市市场监督管理局
四平市司法局
四平市林业局
县(区)
双辽市人民政府
梨树县人民政府
伊通满族自治县人民政府
四平市铁东区人民政府
四平市铁西区人民政府
首页
机构职能
法律法规
基层动态
政务服务
互动交流
首页
机构职能
法律法规
基层动态
政务服务
互动交流
首页
机构职能
法律法规
基层动态
办事服务
互动交流
首页
>>
政务公开
>>
通知公告
四平市卫生健康委员会
2023-12-25
来源:四平市卫生健康委员会
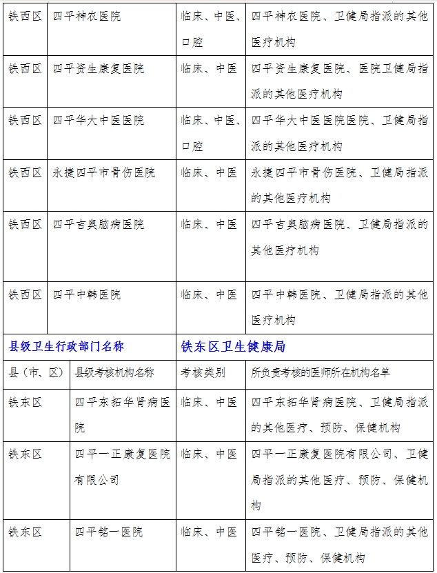
医师定期考核机构名单汇总表
[纠错]